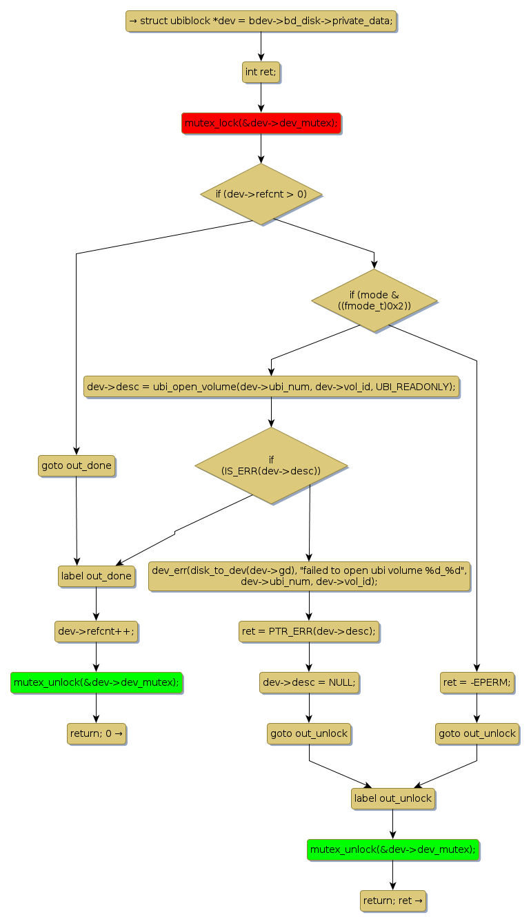
Instance Verification Kit (IVK)
mutex lock @ [7791+28+/linux-3.19-rc1/drivers/mtd/ubi/block.c]
Instance Signature: dev_mutex
|
The Matching Pair Graph:
|
|
Function Name
|
Control Flow Graph (CFG)
|
Events Flow Graph (EFG)
|
Source Correspondence
|
|
ubiblock_open
|
|
|
[7669+13+/linux-3.19-rc1/drivers/mtd/ubi/block.c]
|